目录
为确保服务认证要求能够得到认证客户和认证机构充分理解,规范、一致、高效地开展认证受理和实施管理工作,降低认证风险,特制定本程序。
本程序适用于服务认证相应领域申请评审、受理和初次认证审核、监督审核、再认证审核、证书变更审核和其他临时通知审核的策划和实施。
本程序的要求是通用要求,若某些项目GHHX制定有专项认证方案,则从其规定。
GB/T 27065《合格评定 产品、过程和服务认证机构要求》文件中给出的术语和定义适用于本程序。
3.1服务认证范围
服务认证范围描述包括以下方面:服务提供者、主要接触过程和关键服务特性、服务场所(包括物理场所或非物理场所,如网址);
3.2服务认证技术领域
与特定的服务提供及其交付有关的过程的共性(如服务特性、法律法规、风险水平、技术媒介等)为特征的领域;
3.3有效人数
包括认证范围内涉及的所有人员(固定人员、临时人员和兼职人员,含每个班次的人员)。覆盖于认证范围内的非固定人员(如:承包商人员)也应包括在有效人数内。
3.4审核时间
为客户组织策划并完成一次完整且有效的服务认证审核所需要的时间,包括在客户场所(有形的或虚拟的)现场的总时间,以及在现场以外实施策划、文件审查、与客户人员之间的相互活动和编写报告等活动的时间。
3.5服务认证审核时间
审核时间的一部分,包括从首次会议到末次会议之间实施审核活动的所有时间。
3.6审核人日
一个审核人日通常为8小时,是否可以包括午饭休息时间以当地法定要求为准。
3.7半人日数
宜将其调整为最接近的半人日数(如:将5.3个审核人日调整为5.5个审核人日,5.2个审核人日调整为5个审核人日)。
3.8中心职能场所
在组织内,得到组织最高管理者授权,对组织的服务活动负责并进行集中管理的职能藏所。
3.9多场所组织
通常有一个确定的中心职能来策划、控制组织的服务活动,并且有一个由提供相同活动的各场所组成的网络来实施这些服务活动。
3.10公开服务特性检验
服务体验感知,是一种以公开的检验方式,以定性服务特性指标为主的测评。
3.11神秘顾客(暗访)的服务特性检验
服务体验感知,是一种以顾客的身份角色进行体验,以定性服务特性指标为主的测评。
3.12公开的服务特性检测
称服务体验测量,是一种以公开的检测方式,基于服务特性体验形成行为和情绪等相关参数的以定量指标为主的测评。
3.13神秘顾客(暗访)的服务特性检测
称服务体验测量,是一种以顾客的身份角色进行体验,基于服务特性体验形成行为和情绪等相关参数的以定量指标为主的测评。
3.14顾客调查(功能感知)
是一种针对服务体验者,就该项服务功能特性满足规定要求程度的调查。
3.15既往服务足迹检测(验证感知)
是一种以定量为主的认证模式,具有技术含量高、经济成本高和(或)服务体验风险高等特征。
3.16服务能力确认或验证
是一种既可以作为服务特性测评补充的认证模式,也可以作为服务管理审核强化审核发现的认证模式。
3.17设计审核和服务管理审核
视作同类,统称为服务管理审核,只有当具有或承担设计职责的服务提供者在提供并交付该项服务时需要实施专门的设计审核。
3.18特性
可区分的特征。
3.19性能
可测量的结果。
3.20服务技术特性
由顾客体验的一项或一组可区分的服务的特征,通常是无形的.
3.21服务管理特性
指挥和控制组织的服务提供和交付的协调活动的一项或一组可区分的特征
服务质量特性:服务技术特性满足要求的程度.
3.22信度
在一定条件下,进行多次测量时,所得测量结果的一致性和稳定性。
3.23效度
测量工具或手段能够正确测出被测对象真实情况的有效程度.
服务管理认证模式一般选择为模式G、模式H、模式I。服务特性测评模式一般选择为模式A~F。包括:
a)公开的服务特性检验,简称模式A;
b)神秘顾客(暗访)的服务特性检验,简称模式B
c)公开的服务特性检测,简称模式C
d)神秘顾客(暗访)的服务特性检测,简称模式D
e)顾客调查,简称模式E
f)服务足迹测评,简称模式F
g服务能力确认或验证,简称模式G
h)服务设计审核,简称模式H
i)服务管理审核,简称模式I
针对认证客户拟申请服务认证相应领域的认证项目涉及的业务范围活动、接触方式和特性结构及其风险状况,选择适用其符合控制要求、技术要求和管理要求特征的认证模式,相应领域认证项目认证模式组合依据专项认证方案。
5.1审查时间
5.1.1公司针对每个客户确定策划和完成对拟申请认证项目的完整有效审查所需的时间。
5.1.2未被指派为审查员的审查组成员(即技术专家、翻译人员、观察员和实习审查员)所花费的时间不计入所确定的审核时间。往返于审核场所之间所花费的时间不计入审核时间。
5.1.3为了符合当地关于旅途时间、午饭时间和工作小时数的法律规定,可以调整审核人日数,以达到审核总天数。
5.1.4不同认证模式的审查时间单独计算。应在叠加不同认证模式认证审查时间前进行半人日调整,调整后的审查时间,不应该改变每个认证模式的认证审查时间和场所。
5.2有效人数计算
依据CNAS-CC105《确定管理体系审核时间(QMS、EMS、OHSMS)》2.3有效人数的计算实施。
5.3多场所抽样
当客户拟申请认证项目业务活动在多个地点进行的相同活动时,如果公司在审查中使用多场所抽样,则制定抽样方案以确保对认证项目活动的正确审查。公司针对每个客户将抽样计划的合理性形成文件。5.4审查时间的增减
依据专项认证方案。5.5多服务认证项目审查时间
公司在提供依据多个服务认证项目进行审查时,审核策划确保充分的现场审查时间,以提供对认证的信任。不同认证项目如果存在多个审查模式及其对应的审查对象、审查内容完全一致,该认证模式的审查时间可以以一个认证项目计算。该审查结果可以作为多个认证项目对应认证模式的审查结果的依据。5.6现场审查时间
考虑到所有认证模式的审查时间包括在客户场所(有形的或虚拟的)现场的总时间,以及在现场以外实施策划、与客户人员之间的相互活动和复核、认证决定活动的时间,服务认证现场审查时间不低于审查时间80%。
公司获取依据拟申请的相应领域认证项目方案完成认证过程的所有必要信息,包括:
a)拟认证的过程或服务;
b)相应领域认证项目的认证依据标准和相关规范性文件;
c)客户的基本特征,包括名称、实际位置、过程和运作的重要方面,以及任何相关的法律义务;
d)与申请认证范围相关的客户的基本信息,比如客户的活动,人力与技术资源,以及适用时,其在一个较大集团中的职能和关系;
e)客户使用的有关影响对要求符合性的所有外包过程的信息;
f)相关认证要求所需的所有其他信息。
6.2申请评审
6.2.1初次认证申请评审
公司对所获得的信息进行评审以确保:
a)认证过程所需的客户信息和产品信息是充分的;
b)公司和客户之间任何已知的理解上的分歧已经得到解决,包括在相关标准或规范性文件方面达成一致;
c)认证范围得到确定;
d)实施所有评价活动的方法是可行的;
e)公司有能力并能够实施认证活动;
如果公司缺乏能力开展该项认证活动,公司婉拒开展这一特定的认证。
6.2.2经核查存在以下情况的认证客户,公司不予受理服务认证申请:
a)不具备相关法定资质、资格;
b)委托认证的服务不符合相关法律法规的要求;
c)列入严重违法失信名单。
6.2.3再认证申请评审
再认证申请和受理,对上一个认证周期的变更情况进行评审,对评审后确定无法受理的认证项目,公司及时通知再认证客户。
评审结论为同意受理,公司与客户签订再认证“认证合同”,若评审结论为不予受理,公司以书面形式通知客户。
对不予受理的申请或认证申请方撤回的申请,采取保密方式将申请文件和有关的资料归档保存。
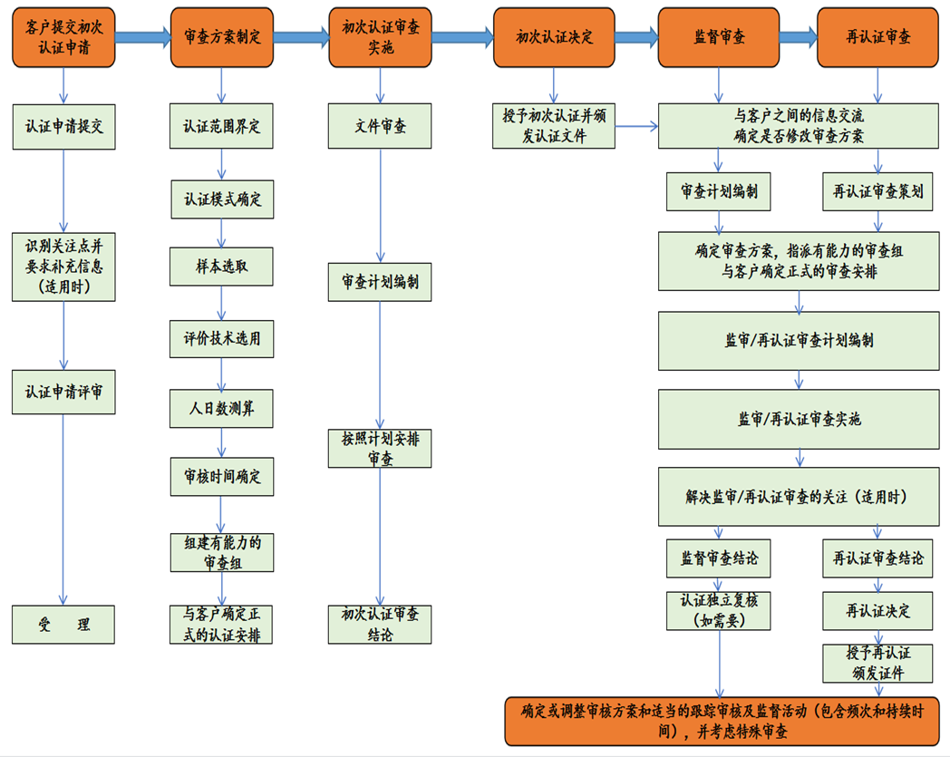
6.3周期审查方案
6.3.1审查方案包括初次审查、认证决定之后的第一年与第二年的监督审查和第三年在认证到期前进行的再认证审查。第一个三年的认证周期从初次认证决定算起。以后的周期从再认证决定算起。
6.3.2监督审查至少每个日历年(应进行再认证的年份除外)进行一次或每隔12个月进行一次。
6.3.3再认证审查在认证到期前进行。如果在当前认证的终止日期前成功完成了再认证活动,新认证的终止日期可以基于当前认证的终止日期。新证书上的颁证日期应不早于再认证决定日期。
6.3.4在认证到期后,如果在6个月内完成未尽的再认证活动,则可以恢复认证,否则应至少进行一次服务管理审核模式才能恢复认证。证书的生效日期应不早于再认证决定日期,终止日期应基于上一个认证周期。
6.3.5公司对每一次的审查建立认证方案,方案内容一般包括认证范围、认证准则、认证模式及组合、审查时间、其他特定要求,包括资源配置的充分性
6.3.6公司可以根据客户的需求及业务活动的情况,对每一次的审查策划不同时间段认证模式的审查,但间隔不得超过3个月,且应确保已完成的认证模式的审查结果不受客户有关变更的影响。
6.3.7当监督或其他活动的结果证实存在不满足认证要求的不符合,且客户希望重新进行一次评价,公司可以考虑并确定适宜的措施。适宜的措施包括:
a)额外完成一次涉及验证不符合所需纠正的评价活动以保持认证;
b)缩小认证范围以剔除不符合的产品类别;
c)在客户采取补救措施前暂停认证;
d)撤销认证;
e)其他适宜的情况。
6.4审查组的确定
6.4.1组建审查组
方案策划人员组建审查组,审查组由审查组长和审查员组成,审查组中至少有一名具备专业能力的审查员,适用时,不足的专业能力部分可由技术专家支持。
6.4.2审查组任务通知
公司在确定符合要求的审查组后,及时发出审查任务书。
6.5初次评价
6.5.1审查组长依据审查任务书编制“审查计划”,审查计划内容至少应包括审查目的、审查范围、审查依据、审查认证模式、时间安排、审查组成员分工等。
6.5.2审查组依据认证依据标准完成相应认证模式的评价活动,并得出评价结果和结论。
6.5.3评价结果的确认
审查组对当次认证评价活动及结果负责,并将评价结果和结论告知客户。
如果发现一个或多个不符合,且客户希望对涉及不符合项的过程重新进行评价,审查组可以开具不符合,经客户确认后向方案管理人员反馈。如果客户认同了不符合,且不希望进行额外的评价,审查组应记录不合格的审查发现。
6.5.4审查报告编制
审查组长依据一次完整的评价活动的结果和结论,编制服务认证审查报告。
6.5.5审查材料的提交
审查组按照计划完成所有的评价活动,提交评价结果和结论的信息以及是否授予认证的推荐性意见及附带的任何条件或评论,包括能力等级的评定。
6.6监督和再认证评价
监督和再认证评价按照周期审查方案策划实施。无论实施一个或多个认证模式的评价,都应覆盖以下方面的评价:
a)认证证书及标志使用的符合性;
b)最近一次审查周期内守法情况;
c)相关资质的有效性。
6.7复核
公司指派至少一人复核与评价相关所有信息和结果,复核由未参与评价过程的人员进行,并形成复核记录。
复核一般在完成一次方案策划的审查活动之后进行。
6.8认证决定
在服务管理审查或服务特性测评开始和结束期间,认证客户未发生重大顾客投诉,所有顾客反馈信息均得到圆满解决时,公司安排认证决定活动。
公司至少指派一人根据评价、复核以及其他相关的所有信息做出认证决定。认证决定由未参与评价过程的一个人或一组人完成。认证决定人员应是公司受雇或受聘的人员,并在公司的控制下。
如果认证决定为不通过,公司将不批准认证的决定通知客户,并告知不通过的理由。
如果客户表示愿意接受重新的评价活动,公司可以额外再实施一次审查策划的安排和评价活动,并重新进行复核和认证决定。
公司通过网站获证产品的信息,包括认证的对象、认证的标准和其他规范性文件、客户识别的信息,并在客户有要求时向客户提供其状态信息。
依据GHHX-GK-03-2021《授予、拒绝、保持、更新、暂停、恢复或撤销认证或者扩大或缩小认证范围相关过程和要求》公开文件实施。
9.1客户如申请对相应领域认证项目认证评价的等级进行晋升(不适用于最高等级的晋升),应向公司提交书面申请。经公司受理后评审确定策划和实施额外的评价活动,额外的评价的活动应按相关条款的要求实施。包括复核、认证决定。
9.2客户在接受监督评价、再认证评价活动中,评定等级与上一次监督或再认证评价评定等级不一致的,按照以下要求实施:
10.1当本文件提出对客户产生影响的新的或修订的要求时,公司评估对认证活动和结论的影响,并将这些变更通知到所有客户。公司对客户影响的程度,采取必要的措施以验证客户对这些变更的实施。需要时,可以通过与客户的合同安排来确保这些要求的实施。
10.2公司考虑由客户引发的变更,并决定采取适宜的措施。应有理由证实这些措施的实施总体周期方案策划的要求。对实施影响认证的变更所采取的措施可以包括:
评价;
复核;
决定;
颁发修订后的认证文件以变更、扩大或缩小认证范围。
依据GHHX-GK-06-2021《申诉投诉及争议须知》公开文件实施。
依据国家认监委《认证机构管理体系及服务认证信息报告规范》要求,通过“认证认可业务信息统一上报平台”及时、准确、全面报送管理体系及服务认证全过程相关的信息,包括但不限于认证申请、认证受理、审核计划、审核结果、认证结果 评价和批准、认证证书、获得认证后的监督、证书信息变更、证书状态变化等信息。

|
相应认证领域 |
依据GB/T 7635.2-2002业务分类 |
||
|
认证受理认证客户业务范围 |
|||
|
建筑工程和建筑物服务(SC02) |
53建筑工程 |
531建筑物 |
5311住宅建筑物 5312非住宅建筑物 |
|
532土工工程建筑 |
5321公路、街道、道路、铁路、机场、跑道 5322桥梁、高架公路、隧道及地铁 5323港口、航道、堤坝、灌溉及其他水利工程 5324长距离管道、通信及电力线路(电缆) 5325室内管道、电缆及有关工程 5326矿和工厂 5327室外运动和娱乐设施 5329其他土木工程建筑 |
||
|
54建筑物服务 |
541建筑物的一般建筑服务 |
5411住宅建筑物的一般建筑服务 5412非住宅建筑物的一般建筑服务 |
|
|
542土木工程建筑的一般建筑服务 |
5421公路、街道、道路、铁路及机场跑道的一般建筑服务 5422桥梁、高架公路、隧道及地铁的一般建筑服务 5423港口、航道、堤坝、灌溉及其他水利工程的一般建筑服务 5424长距离管道、通信和电力线路(电缆)的一般铺设服务 5425室内管道、电缆及其有关工程的一般铺设服务 5426矿山和工厂的一般施工服务 5427室外运动季娱乐设施的一般建筑服务 5429其他未另归类的土木工程建筑的一般建筑服务 |
||
|
543建筑工地的准备服务 |
5431拆除工作服务 5432工地形成及清理服务 5433挖土和运土服务 5434水井钻探及水处理系统的安装服务 |
||
|
544预制构件的组合和装配服务 |
5440预制构件的组合和装配服务 |
||
|
545专门行业建筑服务 |
5451打桩和地基建设服务 5452建筑构架服务 5453盖屋顶和防水服务 5454混凝土服务 5455结构钢装配服务 5456砖石建筑服务 5457搭脚手架服务 5459其他专门行业建筑服务 |
||
|
546安装服务 |
5461电气设备安装服务 5462供水管道工程和下水道铺设服务 5463供暖、通风和空调设备安装服务 5464燃气设备安装服务 5465隔绝服务 5469其他安装服务 |
||
|
547建筑物竣工和精修服务 |
5471玻璃装配服务 5472粉刷服务 5473涂漆服务 5474地面和墙面贴砖服务 5475其他地面铺设、墙面涂料及贴壁纸服务 5476木制及金属制细木工和木工服务 5477栅栏和围栏安装服务 5479其他建筑物竣工和修整服务 |
||
|
548配有操作员的建筑物或土木工程的建造或拆除设备的租赁服务 |
5480配有操作员的建筑物或土木工程建造拆除设备的租赁服务 |
||
|
批发业和零售业服务(SC03) |
61批发业服务 |
611批发业服务 |
6111农业原料和活体动物的批发业服务 6112食品、饮料和烟草的批发业服务 6113纺织品、衣服和鞋帽批发业服务 6114家用器械和设备的批发业服务 6115杂项日用消费品的批发业服务 6116建筑材料和五金批发业服务 6117化学品和药品批发业服务 6118机械设备和消耗品批发业服务 6119其他产品的批发业服务 |
|
612在收费或合同基础上的批发业服务 |
6121在收费或合同基础上的农业原料和活体动物批发业服务 6122在收费和合同基础上的食品、饮料和烟草的批发业服务 6123在收费和合同基础上的纺织品、衣服和鞋帽批发业服务 6124在收费和合同基础上的家用器械和设备的批发业服务 6125在收费和合同基础上的各种消费品批发业服务 6126在收费和合同基础上的建筑材料和五金批发业服务 6127在收费和合同基础上的化学品和药品批发业服务 6128在收费和合同基础上的机械设备和消耗品批发业服务 6129在收费和合同基础上的其他产品批发业服务 |
||
|
62零售业服务 |
621非专卖店零售业服务 |
6211非卖品店零售农业原料和活体动物提供的服务 6212非专卖店零售食品、饮料和烟草提供的服务 6213非专卖店零售纺织品、衣服和鞋帽提供的服务 6214非专卖店零售家用器械和设备提供的服务 6215非专卖店零售各种各样的消费品提供的服务 6216非专卖店零售建筑材料和五金提供的服务 6217非专卖店零售化工产品和药品提供的服务 6218非专卖店零售机械设备和消耗品提供的服务 6219非专卖店零售其他产品提供的服务 |
|
|
622专卖店零售业服务 |
6221专卖店零售农业原料提供的服务 6222专卖店零售食品、饮料和烟草提供的服务 6223专卖店零售纺织品、衣服和鞋帽提供的服务 6224专卖店零售家用器械和设备提供的服务 6225专卖店零售各种消费品提供的服务 6226专卖店零售建筑材料和五金提供的服务 6227专卖店零售化学品和药品提供的服务 6228专卖店零售机械、设备和消耗品提供的服务 6229专卖店零售其他产品提供的服务 |
||
|
623邮购零售业服务 |
6233邮购零售纺织品、服装和鞋帽提供的服务 6234邮购零售家用物品和设备提供的服务 6235邮购零售各种消费品提供的服务 6237邮购零售化学品和药品提供的服务 6238邮购零售机械、设备和消耗品提供的服务 6239邮购零售其他产品提供的服务 |
||
|
624其他无店铺零售业服务 |
6242无店铺零售食品和饮料提供的服务 6243无店铺零售纺织品、服装和鞋帽提供的服务 6244无店铺零售家用器械和设备提供的服务 6245无店铺零售各种杂项日用消费品提供的服务 6249无店铺零售其他产品提供的服务 |
||
|
625在收费或合同基础上的零售业服务 |
6250在收费和合同基础上的零售业服务 |
||
|
住宿服务;食品和饮料服务(SC04) |
63住宿服务;食品和饮料服务 |
631住宿服务 |
6311旅馆和汽车旅馆的住宿服务 6319其他住宿服务 |
|
632食品供应服务 |
6321提供全套餐馆服务的膳食供应服务 6322自助餐馆的膳食供应服务 6323包办伙食者向外提供膳食的服务 6329其他食物供应服务 |
||
|
633店内饮用饮料的供应服务 |
6330店内饮用饮料的供应服务 |
||
|
不动产服务(SC09) |
72不动产服务 |
721有关自有的或租赁财产的不动产服务 |
7211有关自有的或租赁财产的出租或租赁服务 7212建筑物(及地皮)的买卖服务 7213空地和小块土地的买卖服务 |
|
722在收费或合同基础上的不动产服务 |
7221在收费或合同基础上的财产管理服务 7222在收费和合同基础上的建筑物(及地皮)的出售服务 7223在收费或合同基础上的地皮出售服务 |
||
|
科学研究服务(研究和开发服务;专业、科学和技术服务;其他专业、科学和技术服务)(SC11) |
81研究和开发服务 |
811自然科学和工程学的研究与实验开发服务 |
8111物理学的研究与实验开发服务 8112化学和生物学的研究与实验开发服务 8113工程学的研究与实验开发服务 8114农业科学的研究与实验开发服务 8115医学和药学的研究与实验开发服务 8119其他自然科学的研究与实验开发服务 |
|
812社会科学和人文学科的研究与实验开发服务 |
8121文化科学、社会学和心理学的研究与实验开发服务 8122经济学的研究与实验开发服务 8123法律的研究与实验开发服务 8124语言学和语言的研究与实验开发服务 8129其他社会科学和人文学科的研究与实验开发服务 |
||
|
813跨学科的研究与实验开发服务 |
8130跨学科的研究与实验开发服务 |
||
|
82专业、科学和技术服务 |
821法律服务 |
8211不同法律领域的法律咨询和法定代理服务 8212准司法法庭、机构等的法定程序方面的法律咨询和法定代理服务 8213法律文件和证明服务 8219其他法律服务 |
|
|
822会计、审计和薄记服务 |
8221会计和财务审计服务 8222薄记服务 |
||
|
823有关征税的咨询服务 |
8231营业税的计划和咨询服务 8232营业税的编制和审查服务 8233个人税的编制和规划服务 |
||
|
824破产与破产产业的清算和接管服务 |
8241破产与破产产业的接管服务 8242破产企业的资产财务清算服务 |
||
|
其他专业、科学和技术服务 |
831咨询和管理服务 |
8311管理咨询服务 8312商务咨询服务 8313未另归类的科学和技术咨询服务 8314计算机咨询服务 8315计算机设备管理服务 8316系统维修服务 8319其他管理服务 |
|
|
832建筑、城市规划和景观建筑服务 |
8321建筑服务 8322城市规划和景观建筑服务 |
||
|
833工程服务 |
8331综合工程服务 8332关于施工的项目管理服务 8333工程咨询和设计前服务 8334工程设计服务 8335施工和安装阶段的工程服务 8339其他工程服务 |
||
|
834专门设计服务 |
8341内部设计服务 8349其他专门设计服务 |
||
|
835科学和其他技术服务 |
8351地质、地球物理和其他勘探服务 8352地下勘探服务 8353地表勘探服务 8354绘制地图服务 8355天气预报和气象服务 8356技术检验和分析服务 |
||
|
836广告服务 |
8361广告的设计、制作、策划和有关的实施服务 8362广告代理服务 8369其他广告服务 |
||
|
837市场研究和民意测验服务 |
8370市场研究和民意测验服务 838摄影服务的照片冲洗加工服务 8381摄影服务 8382照片冲洗加工服务 |
||
|
839其他未另归类的专业、科学和技术服务 |
8391笔译和口译服务 8399所有其他未另归类的专业、科学和技术服务 |
||